Cuando Elena y su pareja decidieron buscar un embarazo, no imaginaron que su salud meses antes de concebir podía influir en la longevidad y el riesgo de enfermedades de su futuro bebé. Hoy, la ciencia les da motivos para prestar atención desde mucho antes del test positivo. Un equipo internacional de investigadores ha revelado que el cuerpo de la madre envía señales cruciales al embrión en los primeros momentos tras la fecundación, y esas señales pueden condicionar la salud del hijo durante toda su vida.
El artículo publicado en Nature Communications demuestra con pruebas experimentales que ciertos factores maternos, como la obesidad, la edad avanzada o un entorno celular estresado, alteran el desarrollo de estructuras llamadas telómeros en el embrión. Estas diminutas regiones del ADN están directamente relacionadas con el envejecimiento y el riesgo de enfermedades crónicas. El hallazgo, además de confirmar una sospecha antigua, abre nuevas vías para intervenir desde antes del embarazo.
Telómeros: el reloj biológico que empieza a contar antes de nacer
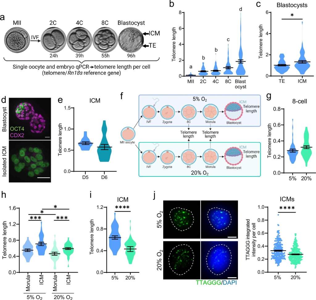
Los telómeros son segmentos de ADN que protegen los extremos de los cromosomas, como si fueran las puntas plásticas de un cordón de zapato. Su longitud inicial es determinante para la salud a largo plazo: cuanto más largos, mejor capacidad de regeneración celular y menor riesgo de enfermedades asociadas al envejecimiento. Y aunque es sabido que los telómeros se acortan con la edad, lo que no se sabía del todo era cómo se determina su longitud al nacer.
Según los autores del estudio, “la longitud de los telómeros al nacer es más influyente que los factores ambientales que afectan su acortamiento a lo largo de la vida”. Esto significa que los primeros días del embrión marcan un punto de partida que podría definir su envejecimiento biológico, más allá de lo que ocurra después en su entorno.

Lo que ocurre en el óvulo y el cigoto importa… y mucho
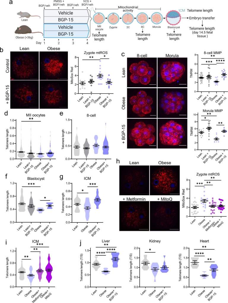
El trabajo de investigación, liderado por la Dra. Rebecca Robker y su equipo, demostró en modelos preclínicos con ratones que la comunicación entre las mitocondrias del óvulo y el núcleo del cigoto en las primeras horas tras la fecundación es esencial para establecer la longitud de los telómeros.
Cuando esa comunicación se ve afectada por estrés oxidativo —por ejemplo, al cultivar embriones en condiciones con un 20% de oxígeno—, se produce una menor elongación de los telómeros. “El alargamiento de telómeros durante la formación del blastocisto se ve deteriorado por el estrés oxidativo”, concluyen en el artículo.
Este fenómeno también se observó en óvulos de hembras obesas o envejecidas. Es decir, la salud mitocondrial del óvulo condiciona la capacidad del embrión de desarrollar telómeros óptimos. Y lo más revelador: este defecto puede persistir durante la gestación y manifestarse en tejidos clave como el corazón del feto.

Las consecuencias no se quedan en el laboratorio
La conexión entre telómeros cortos y enfermedades crónicas no es nueva. Estudios previos ya habían señalado que los hijos de madres con obesidad o síndrome metabólico tienden a tener telómeros más cortos y mayor riesgo cardiovascular en la adultez. El nuevo estudio, sin embargo, es el primero en mostrar experimentalmente que esa condición se origina en los primeros días del embrión.
“Hay tipos específicos de daño celular durante los primeros días del desarrollo embrionario que provocan la alteración en los telómeros, haciéndolos más cortos al nacer”, explicó la doctora Yasmyn Winstanley, coautora del estudio y citada también por ScienceDaily. Esta afirmación no solo tiene valor científico, sino implicaciones en salud pública: la prevención de enfermedades empieza literalmente desde la concepción.

¿Se puede revertir este daño?
Una de las partes más esperanzadoras del hallazgo es que, al menos en ratones, la alteración en los telómeros se puede revertir utilizando compuestos farmacológicos ya disponibles. Fármacos como BGP-15, MitoQ o metformina, que mejoran el funcionamiento mitocondrial, consiguieron restaurar la longitud de los telómeros en embriones con deficiencias provocadas por estrés oxidativo o mitocondrial.
“Proporcionamos una prueba de concepto de que la restauración del ADN puede ser modulada en embriones con deficiencias, utilizando fármacos disponibles actualmente, para influir en la longitud de los telómeros al nacer”, afirman los autores. De confirmarse estos efectos en humanos, se abriría una nueva etapa en medicina reproductiva preventiva, en la que los tratamientos para mejorar la calidad mitocondrial de los óvulos antes de la fecundación podrían tener un impacto directo sobre la salud futura del bebé.
El papel de la salud pública
Los investigadores no solo resaltan el potencial terapéutico de sus hallazgos, sino que también insisten en el componente preventivo. “Nuestros hallazgos muestran que la salud materna y las condiciones ambientales en el momento de la concepción pueden tener consecuencias a largo plazo”, afirman en el artículo. Y lo hacen con claridad: la salud de las mujeres, especialmente en edad fértil, debería ser una prioridad de las políticas de salud pública.
El estudio añade así una nueva capa de comprensión a lo que se conoce como “programación fetal”. Ahora sabemos que no es solo durante el embarazo, sino incluso en las horas previas y posteriores a la fecundación donde se decide parte del destino biológico del futuro hijo.
Mucho más que fertilidad asistida
Aunque este estudio tiene aplicaciones evidentes en contextos de fertilidad asistida —como la fecundación in vitro—, sus implicaciones van más allá de la reproducción médica. También es relevante para mujeres que buscan un embarazo de forma natural, especialmente si presentan factores de riesgo como obesidad, edad avanzada o patologías metabólicas.
Los autores insisten en que no encontraron diferencias en la longitud de telómeros entre embriones concebidos por fecundación in vitro en condiciones óptimas y los concebidos de forma natural, lo que refuerza la importancia del entorno materno antes de la concepción, más que la técnica de reproducción.
Referencias
- Yasmyn E. Winstanley, Ryan D. Rose, Alexander P. Sobinoff, Linda L. Wu, Deepak Adhikari, Qing-Hua Zhang, Jadon K. Wells, Lee H. Wong, Hazel H. Szeto, Sandra G. Piltz, Paul Q. Thomas, Mark A. Febbraio, John Carroll, Hilda A. Pickett, Darryl L. Russell & Rebecca L. Robker. Telomere length in offspring is determined by mitochondrial-nuclear communication at fertilization. Nature Communications. https://doi.org/10.1038/s41467-025-57794-7