El desarrollo de un embrión comienza con un grupo de células indiferenciadas que, en cuestión de días, asumen destinos muy distintos. Algunas darán lugar al cuerpo, otras formarán estructuras de soporte como la placenta. Comprender cómo ocurre esta transformación es esencial para la biología del desarrollo y la medicina regenerativa, pero los estudios en humanos y otros primates están limitados por razones éticas y técnicas.
Una vía para superar estas barreras es el uso de células madre pluripotentes inducidas (iPSC), que pueden reprogramarse desde células adultas. En los últimos años, el enfoque se ha refinado hacia las llamadas células madre “naïve”, que representan un estado más primitivo y versátil. Estas células tienen una capacidad de diferenciación más amplia, incluyendo tejidos extraembrionarios como el trofoectodermo y el hipoblasto, esenciales en las primeras etapas del desarrollo.
Ahora, un equipo de investigadores liderado por el profesor Hideki Masaki, del Institute of Science Tokyo, ha logrado por primera vez cultivar células madre naïve a partir de chimpancés. El hallazgo permite formar estructuras similares a blastocistos llamadas blastoides, que modelan fielmente el embrión temprano. El trabajo fue publicado en la revista Cell Stem Cell en abril de 2025.

El secreto estaba en una proteína represora
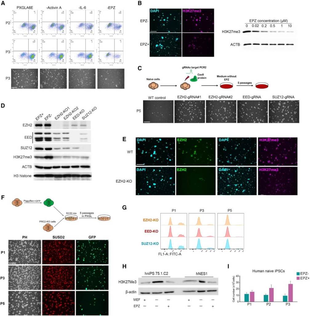
Durante los experimentos, los científicos reprogramaron células sanguíneas y fibroblastos de chimpancé para transformarlas en células madre. Aunque al inicio se formaban colonias de tipo naïve, estas no lograban proliferar. El avance clave vino al inhibir una proteína llamada PRC2, que regula la modificación epigenética H3K27me3, asociada al silenciamiento génico.
Al bloquear esta vía con un inhibidor específico (EPZ-6438), las células adquirieron capacidad de auto-renovación estable y prolongada, algo que no se había conseguido antes en chimpancés. Esta inhibición eliminó una barrera epigenética que impedía la expansión celular, revelando un nuevo mecanismo de control en la pluripotencia primate.
Además, el mismo enfoque mejoró el cultivo de células madre naïve humanas sin necesidad de células “alimentadoras” derivadas de ratón, un requisito común en estos protocolos. El hallazgo abre la puerta a métodos más limpios y clínicamente aplicables para cultivar células madre en humanos.
Blastoides: modelos embrionarios con tres linajes celulares
Uno de los objetivos del estudio fue comprobar si las células madre naïve de chimpancé podían dar lugar a todos los linajes celulares que aparecen en el embrión temprano. Para ello, los investigadores indujeron la diferenciación hacia trofoectodermo (precursor de la placenta), hipoblasto (futuro saco vitelino) y epiblasto (futuro embrión).
Las células respondieron positivamente, formando estructuras esféricas llamadas blastoides, que imitaban la organización celular de un blastocisto. Estas estructuras contenían las tres capas fundamentales y mostraron marcadores moleculares coherentes con las etapas tempranas del desarrollo embrionario.
Este modelo resulta especialmente valioso porque permite estudiar procesos como la implantación, la diferenciación y los trastornos del desarrollo temprano sin recurrir a embriones humanos ni a prácticas invasivas. Además, representa una nueva plataforma comparativa entre especies estrechamente relacionadas.

Similitudes sorprendentes entre humanos y chimpancés
Al comparar los perfiles de expresión génica entre células madre naïve humanas y chimpancés, el equipo descubrió una convergencia notable en los factores de transcripción y las rutas de señalización. Esto sugiere una conservación evolutiva de los mecanismos de pluripotencia en homínidos.
También observaron que, al igual que en humanos, las células madre naïve de chimpancé pueden reprogramarse directamente desde células somáticas sin pasar por un estado intermedio.
La similitud entre ambas especies refuerza el valor del chimpancé como modelo comparativo en estudios de embriología y genética evolutiva.
Aunque existen diferencias en la dependencia de la vía PRC2, el comportamiento celular y la capacidad de formar blastoides se mantienen casi idénticos. Esto plantea nuevas hipótesis sobre la evolución de la pluripotencia en primates y su relación con la plasticidad celular.
La barrera epigenética de la proteína PRC2
Uno de los hallazgos más inesperados fue que la enzima PRC2, a pesar de estar presente en células madre naïve, representa un obstáculo para su expansión sostenida. Esto contradice la idea de que su función principal es el mantenimiento de la identidad celular mediante el silenciamiento de genes no deseados.
La acumulación de la modificación H3K27me3 resultó ser perjudicial. Al reducir su actividad mediante inhibidores o incluso mediante edición genética con CRISPR, las células lograron dividirse y mantener su estado pluripotente.
Este descubrimiento cambia el paradigma sobre el rol epigenético de PRC2 en las primeras etapas del desarrollo.
Además, el hecho de que la inhibición de PRC2 también mejore el cultivo de células humanas sugiere que este mecanismo podría aprovecharse para desarrollar cultivos celulares más eficientes, limpios y aplicables a medicina regenerativa.

Un paso adelante hacia medicina y evolución
El establecimiento de células madre naïve de chimpancé no solo representa un avance técnico, sino también una plataforma para entender mejor el desarrollo temprano humano sin recurrir a embriones reales.
Esto es crucial para áreas como fertilidad, desarrollo fetal, trastornos congénitos y reproducción asistida.
Además, estos modelos permiten explorar diferencias y similitudes con otras especies de primates, aportando datos sobre la evolución de la pluripotencia y la regulación genética. Comprender cómo surgen y se controlan estas capacidades celulares puede ayudar a diseñar terapias personalizadas o estrategias de reparación tisular.
Este estudio también evidencia que muchas de las restricciones que se atribuían a las células madre podrían deberse a barreras epigenéticas evitables, lo que redefine los límites de lo posible en biología celular.
Referencias
- Huang T, Radley A, Yanagida A, et al. Inhibition of PRC2 enables self-renewal of blastoid-competent naive pluripotent stem cells from chimpanzee. Cell Stem Cell. (2025). doi:10.1016/j.stem.2025.02.002